行业动态

“两会”代表谈生态(1)

时间:2018-03-07   作者:   来源:

 

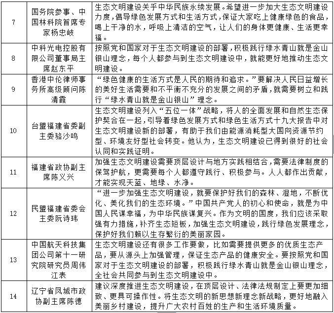
       3月5日,国务院总理李克强在《政府工作报告》中18次提及了“生态”。“生态”泛指环境治理、低碳生活、自然恢复等方面的行为和行动。“生态”已成为“两会”期间委员和代表们热议的焦点,纷纷谈认识、说感受、提建议。现集结14位全国政协委员关于林业与生态的感受与建议(见附表),分享给大家。



       原文链接:http://news.sina.com.cn/o/2018-03-05/doc-ifyrzinh3266466.shtml